焦虑症是一种常见的心理障碍,病因复杂,涉及遗传、环境和生理等多方面因素。其中,大脑中5-羟色胺(5-HT)等神经递质的功能异常被认为是核心机制之一。当5-HT合成或信号传递出现障碍时,个体更容易出现焦虑、恐惧等负面情绪。近年来有研究发现,肠道菌群的代谢失衡会影响5-HT的合成,进而对情绪产生影响。然而,其具体机制尚未明确。
近期,williamhill官网病原生物学系、医学分子病毒学教育部/卫健委/医科院重点实验室赵超团队在国际知名学术期刊Gut Microbes上发表了题为“Gut-derived lactic acid enhances tryptophan to 5-hydroxytryptamine in regulation of anxiety via Akkermansia muciniphila”的最新研究(Pan M, Qian C, Huo S等,2025),深入探讨了肠道微生物Akkermansia muciniphila(A. muciniphila)与乳酸协同缓解焦虑的新机制。

研究团队通过对上海市射击射箭队的110名运动员的粪便样本分析,发现肠道中Akkermansia丰度与焦虑水平呈负相关,并且焦虑水平与粪便乳酸水平相关。进一步的,研究人员利用小鼠模型验证了乳酸与A. muciniphila共同补充能够促进色氨酸向5-HT的代谢转化,改善焦虑表现。本研究从肠道微生物与代谢物的协同作用角度揭示了缓解焦虑的重要机制,为基于益生菌的焦虑症辅助治疗方案提供了明确方向。
研究发现:
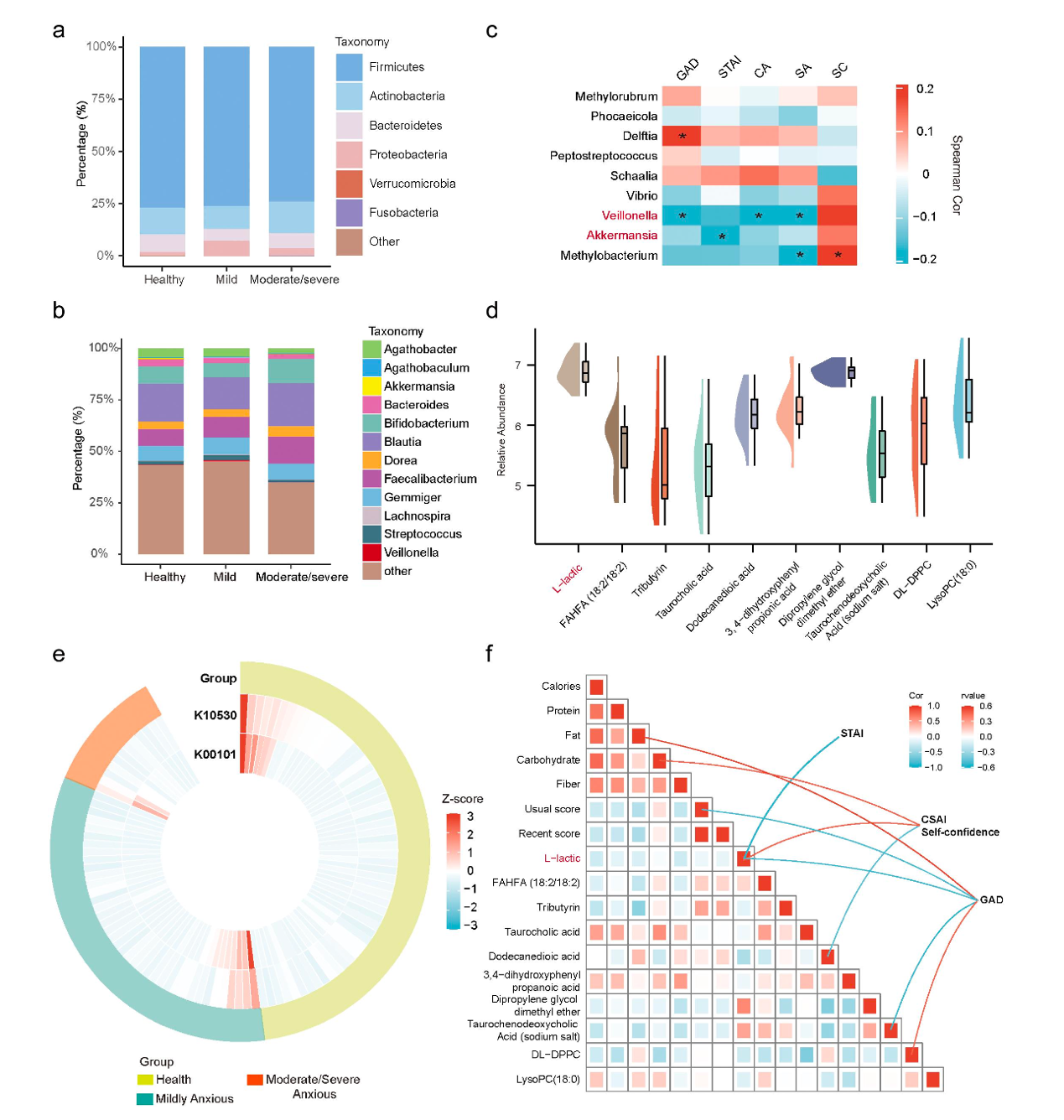
1.肠道微生物及代谢物与焦虑相关。研究共纳入110名运动员进行焦虑水平分组和肠道微生物分析。研究者发现不同焦虑状态组之间肠道菌群整体群落结构存在显著差异,其中Akkermansia丰度与焦虑指标显著负相关。同时,运动员粪便样本中焦虑组与非焦虑组相比乳酸水平发生显著改变。

图1. 焦虑与肠道微生物组成和粪便乳酸有关
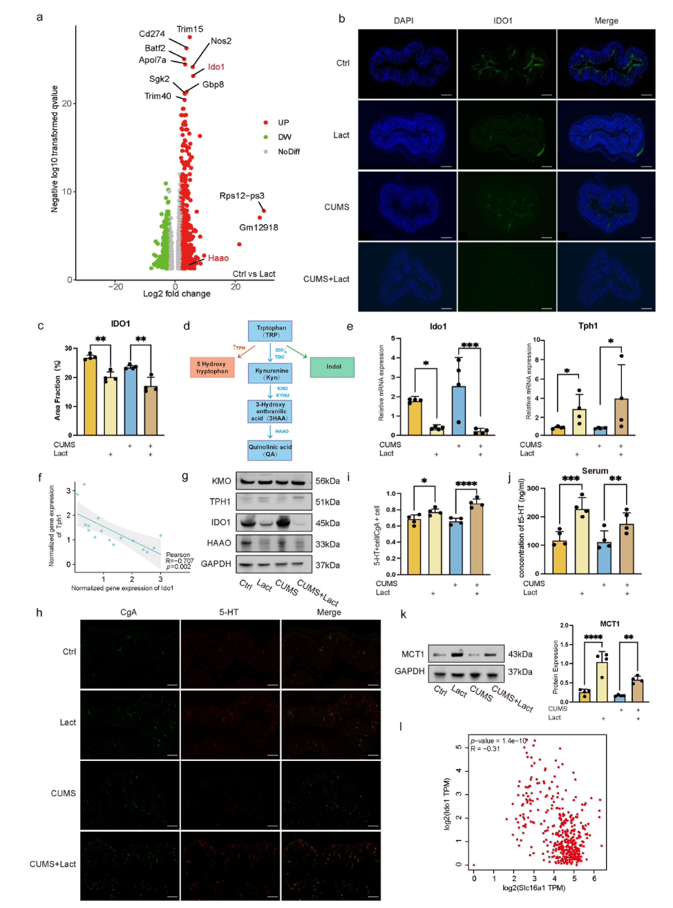
2. 乳酸促进色氨酸向5-HT的代谢转化。为了验证乳酸是否对焦虑产生直接影响,研究者建立了小鼠慢性焦虑模型,并通过乳酸处理进行干预。焦虑小鼠的结肠基因表达差异化分析显示,乳酸改善了色氨酸代谢路径中的两个重要的酶的表达水平:色氨酸羟化酶1(TPH1)的表达水平显著上调,吲哚胺2,3-双加氧酶1(IDO1)的表达水平显著下调。同时小鼠血清中的5-HT水平显著提高。总的来说,乳酸显著改善了小鼠的焦虑水平,并使得肠道色氨酸的代谢方向偏向了5-HT的生成。

图2. 乳酸通过关键酶的调节重新定向色氨酸代谢
3. 乳酸和A. muciniphila共同调节色氨酸代谢。为了探索乳酸的有益的影响是否涉及微生物的参与,研究人员对抗生素处理的减菌小鼠和无菌鼠进行乳酸和A. muciniphila干预,结果显示无菌或减菌状态下单独给予乳酸或A. muciniphila均无法调节IDO1和TPH1的表达,而乳酸和A. muciniphila共同补充能够显著改善两种限速酶的表达,并提升5-HT的水平,这表明A. muciniphila在乳酸调控焦虑的过程中具有重要的协同作用。

图3. 乳酸和A. muciniphila共同调节色氨酸代谢方向转变
本研究从肠道微生物与代谢物的协同作用角度,揭示了乳酸与A. muciniphila通过调节色氨酸代谢路径促进5-HT合成,从而缓解焦虑的重要机制,打开了通过肠道微生物改善情绪健康的大门。

复旦大学研究生潘苗苗,钱程朗和第五人民医院火少晔医师为本文共同第一作者,williamhill官网病原生物学系、医学分子病毒学教育部/卫健委/医科院重点实验室赵超,上海健康医学院汪慧菁,第五人民医院邵春海三位教授为本文的通讯作者。赵超课题组围绕菌群与宿主共代谢调控宿主健康领域开展系统研究,为破解慢性复杂性健康问题提出新思路。
原文链接:https://doi.org/10.1080/19490976.2024.2447834